WilliamHill·威廉希尔(中文)官方网站-Official Website
学校首页
首页
学院概况
学院简介
学科专业
现任领导
组织机构
师资队伍
专任教师
管理人员
其他技术人员
学者风采
人才培养
本科生
研究生
留学生
专业认证
精品课程
科学研究
科研平台
科研项目
科研成果
科研方向
WilliamHill官方网站
理论学习
党建动态
教工之家
学生园地
学工动态
共青团工作
心理健康
经纬新秀
招生就业
本科生招生
研究生招生
就业信息
校友之家
校友名录
校友风采
联系我们
首页
学院概况
学院简介
学科专业
现任领导
组织机构
师资队伍
专任教师
管理人员
其他技术人员
学者风采
人才培养
本科生
研究生
留学生
专业认证
精品课程
科学研究
科研平台
科研项目
科研成果
科研方向
WilliamHill官方网站
理论学习
党建动态
教工之家
学生园地
学工动态
共青团工作
心理健康
经纬新秀
招生就业
本科生招生
研究生招生
就业信息
校友之家
校友名录
校友风采
联系我们
招生就业
本科生招生
研究生招生
就业信息
本科生招生
当前位置:
首页
>
招生就业
>
本科生招生
>
正文
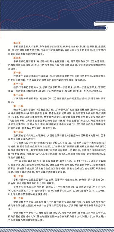
威廉希尔体育2020招生简章(省内版)
来源:
作者:
发稿时间:2020-07-24
浏览次数:
威廉希尔体育2020招生简章(省内版)
友情链接
联系我们
地 址:中国湖北省武汉市江夏区阳光大道1号
办公电话:027-59367695
邮 编:430200
关注我们
版权所有:Copyright © 2016-2018 威廉希尔体育 威廉希尔体育,WilliamHill官方网站分党委